
Building Stronger Relationships: Embracing Differences and Setting Boundaries
HAPPY LIVING!AGILE
Suresh Krishnan
6/27/20245 min read


Building Stronger Relationships: Embracing Differences and Setting Boundaries
Relationships form the foundation of our lives, bringing joy, support, and meaning. Whether it's with a spouse, a colleague, a friend, or a family member, relationships are vital to our emotional well-being. Yet, we often hear about relationships breaking down, whether in marriages, at work, among friends, or within families. What causes these rifts, and how can we navigate differences to build stronger connections? Let's explore this topic with a positive lens, focusing on the importance of setting boundaries and appreciating each other's uniqueness.
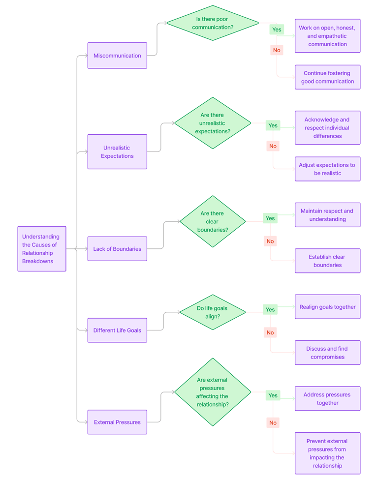
Understanding the Causes of Relationship Breakdowns
Miscommunication: One of the primary reasons relationships falter is poor communication. Misunderstandings and assumptions can create unnecessary conflicts. Open, honest, and empathetic communication is crucial for any relationship to thrive
Unrealistic Expectations: Expecting others to think, behave, or respond exactly as we do can lead to disappointment. It's essential to recognize that everyone is unique, with their own perspectives and ways of handling situations
Lack of Boundaries: Without clear boundaries, individuals may feel overwhelmed or undervalued. Boundaries help maintain respect and understanding, ensuring that each person's needs are acknowledged
Different Life Goals: Over time, individuals may grow and change in different directions. This can be particularly challenging in marriages or long-term friendships where initial common goals no longer align
External Pressures: Work stress, financial issues, and societal expectations can strain relationships. It's important to address these pressures together, rather than letting them drive a wedge between you
Embracing Differences and Setting Boundaries
When two people have differing opinions or philosophies, the tendency might be to drift apart. However, it's possible to navigate these differences by setting boundaries and focusing on the positives.
Respect Differences: Accept that differing opinions are natural and can be enriching. Instead of trying to change the other person, appreciate the diversity they bring into your life. This acceptance fosters mutual respect and understanding
Effective Communication: Address disagreements with empathy and patience. Listen actively and express your thoughts clearly, without blame or judgment. This helps in resolving conflicts amicably and strengthening the bond
Setting Boundaries: Establishing healthy boundaries is key to maintaining harmony. Boundaries define what is acceptable and what is not, allowing individuals to feel respected and secure. Discuss and agree on these boundaries to ensure both parties are comfortable
Focus on the Positive: Every relationship has its ups and downs. Concentrate on the positive aspects and the reasons why the relationship is valuable to you. Celebrate successes, cherish happy moments, and express gratitude regularly
Growth Mindset: View challenges as opportunities for growth. Working through differences can deepen your connection and enhance personal development. Approach conflicts with a willingness to learn and adapt
Understanding Personalities and Psychological Differences
In addition to general differences in opinions and philosophies, understanding various personality types and psychological conditions can help us build more compassionate and supportive relationships.
Narcissistic Personality: Individuals with narcissistic traits may seem self-centered and lack empathy. It’s important to set firm boundaries and not take their behavior personally. Encourage open communication and seek professional help if needed
Obsessive-Compulsive Disorder (OCD): Those with OCD may have repetitive thoughts and behaviors. Patience and understanding are crucial. Help them manage their routines and seek professional guidance for coping strategies
Attention-Deficit/Hyperactivity Disorder (ADHD): People with ADHD may struggle with focus and impulsivity. Support them by creating structured environments and being patient with their unique needs. Encourage their strengths and seek professional advice when necessary
Borderline Personality Disorder (BPD): Individuals with BPD can experience intense emotions and fear of abandonment. Maintaining consistent communication, being patient, and seeking professional help can provide stability and support
Introverts and Extroverts: Introverts may prefer quiet, solitary activities, while extroverts thrive in social settings. Respecting each other's social needs and finding a balance that works for both can strengthen your relationship.
Moving Forward with Positivity
Building and maintaining strong relationships requires effort, understanding, and a positive outlook. Here are some tips to help you move forward:
Regular Check-ins: Periodically evaluate the health of your relationship. Discuss what's working well and what could be improved. This proactive approach helps address issues before they escalate
Shared Activities: Engage in activities that you both enjoy. Shared experiences create memories and strengthen bonds. Whether it's a hobby, a trip, or simply a meal together, these moments foster closeness
Support Systems: Encourage each other's personal growth and support individual goals. Being each other's cheerleader boosts confidence and reinforces the partnership
Seek Help if Needed: Sometimes, external help from a counselor or therapist can provide valuable insights and strategies for resolving conflicts. Don't hesitate to seek professional guidance if needed
Best Practices for Strengthening Relationships
To ensure your relationship continues to grow and flourish, consider incorporating some best practices into your routine.
Weekly Reviews and Retrospectives: Dedicate two to three hours each week to discuss your relationship. Use this time to explore what went well, what didn’t, and identify action points for improvement. Ensure the discussion is respectful and collaborative, like a brainstorming session rather than a fight
Active Listening: Practice active listening by truly focusing on what the other person is saying without interrupting. This demonstrates respect and helps you understand their perspective better
Express Appreciation: Regularly express gratitude and appreciation for each other. Acknowledging small acts of kindness and support can significantly strengthen your bond
Mindful Interactions: Be present in your interactions. Avoid distractions like phones or television during important conversations. This shows that you value the other person and the time you spend together
Celebrate Milestones: Celebrate both big and small milestones together. This creates a sense of achievement and shared joy, reinforcing your connection
Self-Care: Encourage each other to engage in self-care activities. A healthy and happy individual contributes to a healthier relationship
Conclusion
Relationships are a beautiful tapestry woven with love, respect, and mutual understanding. While differences and challenges are inevitable, they don't have to lead to a breakup or divorce. By setting boundaries, embracing each other's uniqueness, and focusing on the positives, we can build resilient and fulfilling relationships. Remember, it's not about changing the other person but about growing together, hand in hand, through life's journey. Let's cherish and nurture the connections that enrich our lives, making every moment count.













